长安车友会

 找回密码
 欢迎注册

QQ登录

只需一步,快速开始

搜索附件  
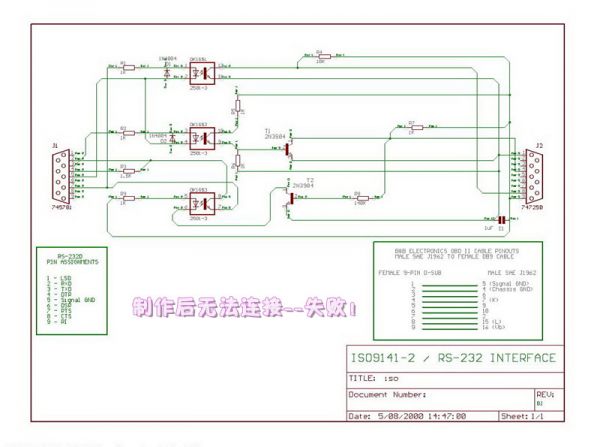
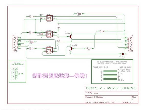
长安车友会 附件中心 长安凯程 长安之星论坛 低成本diy 自制465q发动机m154电脑的诊断线: 24.jpg

低成本diy 自制465q发动机m154电脑的诊断线: 24.jpg

 

低成本diy 自制465q发动机m154电脑的诊断线:
我的车改了燃气,想对比一下燃气电脑里的温度和原车电脑的温度,于是就开始了做诊断线之旅。。。。拜读了多个贴子,求助了多次度娘,找了不少原理图,凑齐了元件,找个简单的图开工,第一个图做完了不能用,可能是协议不对,在按其他的电路图再做一个,还是不行,还以为是行车电脑坏了,去修车厂用专业的检测仪测试,一切正常,看来是电路图不行,再换一个做,历经了5次这样的失败,又到网络上各大汽修论坛潜水取经,终于柳暗花明了!

我的星星是05年的6371 装载465q的发动机m154电脑,OBD接口不支持,只能支持k线通讯。

看论坛里有很多需要诊断线的朋友,也有很多有动手能力的朋友,特发此贴,让大家少走弯路,实测数据有图有真相!不好用的图也贴上了,大家就不要搞了,我是小白,按我发的图做,一切ok 核心元件2.3元,232电平转换电路用手机数据线改装即可,购买成品的话com口和usb口的都在5-10元钱之间,便宜呀。

又上了新图,傻瓜型线路图,呵呵
wsliu 发表于 2013-4-3 15:06
谢谢,下周收到货后。试制成功了,如有多余的将免费提供。

调试的时候一定要注意+12v的那条线别和其他的线弄短路了,我就是带电焊接,一不小心把12v对地短路了,车当时是怠速状态,一下就熄火了,怎么打也不着,还以为行车电脑挂了,害得我在风中凌乱120分钟。。。。后来查原理图找到了行车电脑的供电保险7.5a的那个,更换就涛声依旧了。。。。。另外如果不需要加装指示灯可以去掉发光二极管,驱动三极管,1k电阻,这样就更好做了,购买电平转换电路时选带指示灯的,后面的指示灯就没多大意义了。
-冷冷的雨- 发表于 2013-4-8 20:09
用这个软件测试


这个软件买USB口时店主给我了,测试时全部显示OK。检测口开始是用线直接插在上面,后来弄短路了,就不敢用了。正好我手里有不少九针接头,我就直接焊好。所以不应该存在接触问题了。但还是感谢楼主的帮助。是否应该用232接口,不应该用USB口。usb上只有三根线,是否不用地线,或者有什么线不接,请楼主指点下,万分感谢。
wsliu 发表于 2013-4-8 21:59
这个软件买USB口时店主给我了,测试时全部显示OK。检测口开始是用线直接插在上面,后来弄短路了,就不敢 ...

udb口和com口都是可用的,亲自实测,用usb口接线一共三条,一个地 一个接收RX 一个发射TX  ,到图二就只有这三条线,需要注意的是收发线别弄颠倒了,即便是颠倒也不会损坏任何元件,都是电平信号,没有实际电流,也就是说可用颠倒一下试试,你之前弄短路了保险,想一下过程,是不是把车上的12v和7407或2303的引脚短路了,可能烧了芯片
wsliu 发表于 2013-4-9 16:20
我想你以前用了7805的缘故,所以只用三条线就够了。但USB口用四条线的你做个测试没有,集成块没电源电压 ...

我想你还是搞复杂了,首先VAS5051B 只需要设置对端口,其他一概默认,还有你买了usb的ttl板,就用我发的usb的接线图,不用7805,usbttl板上有个+5v输出,直接就可以供7407的14脚,没有问题的,买的成品线大多是支持obd2协议的,不兼容纯k线协议,即便是你按接口定义接好线序,也不能通信。
还有就是usb转com的成品线,这个不是所有软件都支持的,有些软件对输入电平要求严格,就会出现怎么弄都无法连接,猜测可能是转换环节过多,造成电平指标偏移,导致软件不能同步,环节流程:r51的usb转成com232,在通过232转ttl电平,在到行车电脑。
如果接线正确,usb转ttl板用软件测试通过,1建议你更换7407  2测量诊断口的电压+12v对地是否正常 3连接软件时注意汽车钥匙是否在准备状态  4测量k线到行车电脑是否短路,
xlg 发表于 2013-4-10 16:55
今天买个SN7407装上这线正常了,检测怠速电机不正常还有碳灌电磁阀有问题没有别的了!按楼主的图做的只是软 ...

恭喜你弄好了线,高手谈不上,碳罐电磁阀和怠速电机如果有一样有故障都会导致怠速不稳,怠速游离,或者怠速居高不下,建议清除后反复读取,如果每次都报这个故障就需要检查更换器件了,还有问一下你的车有没有检到00701故障码  ECT过热故障测试  开路或者短路到正极  ,我的车一直这个问题,不知道到底是什么原因
涡伦增压 发表于 2013-4-16 20:43
用的是USB接口 测试指示灯正常  测试接口也是正常 就是接口状态为0 K口用表量过有12V 由于我用车内的点烟器 ...

这样接一定不成功,诊断口的三条线都要接,其中12v通过电阻给k线上拉电压,不能不接。负极你可以用万用表测量一下,就是你的点烟器负极和你笔记本的电源插头负极是否直通,如果开关电源做了隔离,负极就需要另接
好久没来论坛,看到大家遇到的问题大多是不能连接,由于手里没有条件测试其他的车,也说不出具体问题所在,分析主要原因有两个,
1,原车的电脑通讯是否有问题,建议有条件的朋友用汽车检修仪先连接试试,原车的诊断接口厂家没有做任何的放水处理,一般的老车插头都有过水侵现象,建议大家剪短插头更换插件或者清理干净插头内部的脏东西,用锉刀处理接口电极再试
2购买usb转串口时要购买正品芯片的板,电路做好后检查无误后通电测试,以免烧坏元件及行车电脑保险,数字集成电路很脆弱,电路接错上电后烧毁的可能性极大,电路及其简单,建议没有动手能力的朋友去找家电维修师傅帮忙制作。
选 COM3 端口,计算机端口测试:COM 端口状态:正确;接头状态:就绪。适配器指示灯测试:COM 端口状态:正确,指示灯测试完成。 通讯波特率:0/9600/4800/5600 均试过。 KW2延时:30 测试地址:-1 数据包定时:56 字节定时:1 KP2定时:25 点击“应用”后进入扫描全车故障码”,结果如下: 奥迪大众VAS-5051B版本: Release 311.2-N 底盘类型: 1J - VW G/J/B Mk4 扫描: 01,02,03,08,15,17,19,22,35,46,56 地址 01 ------------------------------------------------------- 控制器: 注意: 无法同步波特率 地址 02 ------------------------------------------------------- 控制器: 01M 927 733 LL 组件: AG4 Getriebe 01M 4956 代码: 00000 服务站号: WSC 00000 未找到故障码。 地址 03 ------------------------------------------------------- 控制器: 注意: 无法同步波特率 地址 08 ------------------------------------------------------- 控制器: 注意: 无法同步波特率 正在跳过地址 15-气囊 地址 17 ------------------------------------------------------- 控制器: 注意: 无法同步波特率 地址 19 ------------------------------------------------------- 控制器: 注意: 无法同步波特率 地址 46 ------------------------------------------------------- 控制器: 1C0 959 799 C 组件: 18 Komfortger醫 HLO 0003 代码: 00258 服务站号: WSC 04502 未找到故障码。 地址 56 ------------------------------------------------------- 控制器: 注意: 无法同步波特率 结束 ------------------------------------------------------- 百思不得其解, 请一步一步指点,先谢了。
低成本diy 自制465q发动机m154电脑的诊断线: 24.jpg

小黑屋|手机版|Archiver|长安车友会 ( 渝ICP备06005564号-1 ) |渝公网安备50010702501124号

GMT+8, 2026-4-2 17:44

Powered by Discuz! X3.4

Copyright © 2001-2023, Tencent Cloud.

返回顶部